火电超超临界机组为什么被关注?
一方面,在双碳目标的要求之下,能源转型的速度得到了加快;另一方面,煤炭在当下仍然是我国能源消费的基础所在。在这样的背景状况之下,作为当前技术已经最为成熟的,商业化运行也最为普遍的洁净燃煤发电方面的新的技术,超超临界发电技术将会发挥出越来越加重要的作用。
6月6日,科技部部长王志刚于“中国这十年”系列主题新闻发布会上提及“超超临界高效发电技术”,宣称未来会在超超临界高效发电技术层面持续斩获新突破。本周,我们针对国内外超超临界发电技术的发展予以梳理,且对其在我国未来的发展予以展望。
核心观点
▍超超临界发电技术:更低度电煤耗,更高发电效率
超超临界高效发电技术,是一种让燃煤电厂把水蒸汽压力与温度加以提高的技术,,这种提高是要达到超临界参数以上,,其目的就达成大幅提升机组热效率,,同时降低煤耗以及污染物排放,它属于火电节能减排的主要技术当中的一项。当前所说的超超临界发电机组,,主要是指蒸汽压力处于25mpa、温度在580℃以上的超高参数燃煤火力发电机组,,此发电机组的发电效率处于43.8%~45.4%之间,,相比于亚临界机组的37.5%,要远远高出许多。超超临界高效发电技术的主要优势在于,它能够进一步为度电煤耗创造出下降的空间。当下我国实现百万千瓦级超超临界高效发电技术,其供电煤耗最低能够达到264克每千瓦时。相较于2021年的302.5克每千瓦时的度电煤耗水平,差值显示还有比较大的下降可能性边际存在。这一情况表明,在该技术领域仍有余地可挖掘其继续降低能耗的潜能,由此可利用之。
▍国内外超超临界高效发电技术发展进程梳理
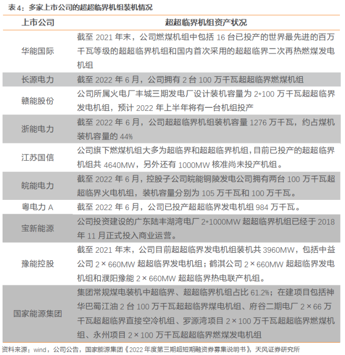
在国外这一方面,当下对于超超临界发电技术研究发展方向,主要是集中于高参数的超超临界技术呀也就是a-usc,以及超临界循环流化床技术呀那便是usc-cfb之上的。其中a-usc技术呢,蒸汽温度处在700 - 760℃的范围之内,压力是在30 - 35 mpa这个区间,其机组热效率能够达到50%或者还要更高。循环流化床燃烧发电技术呢,它对于煤种的适应性是比较广泛的,可以充分利用低热值煤资源这类劣质燃料。美国在2009年6月的时候投产了460mw的超临界cfb锅炉。先说国内,我国超超临界高效发电技术,于2002年左右开始起步,当下,我国成为了在世界上,超超临界机组发展速度最快、数量最多、容量最大,同时运行性能最为先进的国家。当前,超超临界高效发电示范工程,在煤电总装机容量里占比26%。五大发电集团,都已经投运了超超临界发电机组,其中,国家能源集团的超超临界煤电百万千瓦机组有44台,在全国占比将近三分之一。除此之外,有多家上市、从事火电发电的企业亦在超超临界发电机组方面设有相关布局,在这些企业当中,华能国际具备十六台已经投产的、属于世界最先进水平、百万千瓦等级的超超临界机组,并且拥有国内首次予以采用的超超临界二次再热燃煤发电机组。
▍技术成熟 政策利好有望持续推进超超临界技术发展
我国度电煤耗降低成效十分显著,依据中电联数据,我国6000千瓦以及以上的电厂,其供电标准煤耗,从2008年的345克每千瓦时,下降到了2021年的302.5克每千瓦时,降幅是12.3%,和国外进行对比,我国发电煤耗在2011年往后低于美国,并且在2017年达到了和欧洲平均煤耗整体相当的水准。去年11月,两部委印发了《全国煤电机组改造升级实施方案》,明确规定,按特定要求新建的煤电机组,原则上要采用超超临界的机组,而且这些机组的供电煤耗要低于270克标准煤/千瓦时;对于供电煤耗在300克标准煤/千瓦时以上的机组,“十四五”期间的改造规模将不低于3.5亿千瓦。超超临界发电技术,是目前技术最为成熟,商业化运行最为普遍的洁净燃煤发电新技术,将会发挥愈加重要的作用。
超超临界发电技术:发展利器
6月6日,科技部部长王志刚在“中国这十年”系列主题新闻发布会上提到“超超临界高效发电技术”z6尊龙app官方网站,表示未来将在超超临界高效发电技术方面不断取得新突破。本周我们对国内外超超临界发电技术的发展进行梳理,并对其在我国未来的发展做出展望。
1.1.超超临界发电技术:更低度电煤耗,更高发电效率
超超临界高效发电技术,是使燃煤电厂把水蒸汽压力以及温度提升到超临界参数之上的技术,此技术能达成机组热效率显著提高、煤耗降低以及污染物排放减少的效果,它是火电节能减排的主要技术类型之一。“临界”是指从某一种状态或者物理量转变为另一种状态或者物理量的最低转化条件,煤电生产领域里的“临界”所指的是介质水的状态。在22.115兆帕、374.15℃的情况下,水蒸气的密度会增大至与液态水一样,这一状态被称作水的临界状态。蒸汽参数一旦超过临界状态点的参数,便处于超临界状态,超超临界发电机组基于超临界机组参数,进一步提高蒸汽压力以及温度,借助同等大小的锅炉,释放出更大能量,进而提升发电效率。
当前,超超临界发电机组主要是指那种蒸汽压力达25mpa、并且温度在580℃以上的超高参数燃煤火力发电机组,它的发电效率存在于43.8%至45.4%这个范围之间,其数值远远高于亚临界机组的37.5%。

超超临界高效发电技术的优势在于,它能进一步给度电煤耗开拓出下降的空间,进而助力燃煤机组朝着清洁化方向转型。按照科技部部长王志刚所说,当下我国百万千瓦级超超临界高效发电技术的供电煤耗最低能够低至264克/千瓦时,跟2021年302.5克/千瓦时的度电煤耗水准相比较来说,存在着较大的下降空间。

1.2.国内外超超临界高效发电技术发展进程梳理
1.2.1.国外超超临界发电技术发展梳理
从20世纪末尾起始,世界上诸多国家先后提出了各自的超超临界发电技术发展规划,当前国际上针对超超临界发电技术研究发展趋向主要聚焦于具有高参数特征的超超临界技术这一方面,也就是a-usc,以及超临界循环流化床技术,即usc-cfb上。
由蒸汽温度处于 700 - 760℃,压力处于 30 - 35 mpa,机组热效率能达到 50%或更高等特征所构成的高参数超超临界发电技术被称作 a-usc 技术,跟亚临界发电技术相较,a-usc 技术至少能减少 15%的 co2 排放,当下发展 a-usc 技术的主要国家跟地区涵盖了美国、欧盟以及日本。

usc - cfb技术是超临界循环流化床技术,循环流化床燃烧发电技术有煤种适应性广的优势,有环保效益好的优势,有资源综合利用率高的优势,它能充分利用低热值煤资源,能充分利用高硫无烟煤,能充分利用煤矸石等劣质燃料,它是理想的先进低碳发电技术之一,20世纪末发达国家开始研究超临界循环流化床发电技术,之后美国于2009年6月投产了460mw的超临界cfb锅炉。
1.2.2.我国超超临界发电已跻身世界一流水平
我国超超临界高效发电技术,起步时间相对比较晚,然而依靠国内市场所供给的巨大舞台,借由自主展开研发之类的方式,成功达成了跳跃式发展:

依据中电联的统计情况来看,在2018年年底的时候,中国已经投产的超超临界机组数量达到了160余台,其中,及以上的机组数量超过了100余台。当下,超超临界高效发电技术以及示范工程已经在全国范围之内进行推广,其所占煤电总装机容量的比例为26%。五大发电集团都已经投运了超超临界发电机组,其中,国家能源集团的超超临界煤电百万千瓦机组有44台,占据全国的比例将近三分之一。除此之外,多家上市火电发电企业也有涉足超超临界发电机组的布局。

1.3.技术成熟 政策利好有望持续推进超超临界技术发展
1.3.1.我国度电煤耗降低效果显著
我国不断增加煤炭清洁高效利用投入,促使燃煤发电机组进行节能降耗改造,有对百万千瓦级超超临界高效发电技术展开连续15年的布局研发,于降低度电煤耗层面取得明显成效。
关乎国内比较情况而言,我国当中,燃煤机组的供电煤耗,长期处于,稳步下行的区间范围之内。从全国平均水平予以观察,依据中电联数据表明,我国那些六千千瓦及以上的电厂,其供电标准煤耗,于二零八年的时候,每千瓦时为三百四十五克,到二零二一年的时候,降低至每千瓦时三百零二点五克,降低幅度为百分之十二点三;从发电企业角度来讲,在我们所统计的八家发电上市企业当中,除去皖能电力以及赣能股份之外,其余的六家企业,在二零二一年的时候,其供电煤耗,都在每千瓦时三百克以下。

在国际比较这一方面,王倩等人所著的《超(超)临界燃煤发电技术发展与展望》这篇文章,选取了全球范围内14个国家的平均发电煤耗来做对比,这些国家的化石燃料发电量占全世界化石燃料发电量大约66%。

1.3.2.政策推动火电机组清洁转型,超超临界技术大有可为
煤炭是我国能源消费的主要类型,双碳目标提出后,能源结构转型步伐加快,根据中电联数据,2018年至2021年末,风电和光伏装机占比从百分之十八点九增长到百分之二十六点七,火电装机占比从百分之六十点二降至百分之五十四点六。然而,煤炭至今仍是保障我国能源安全的关键支撑。2021年,火电全年发电量达56463亿千瓦时,在总发电量中占比百分之六十七点四,而风光发电总量占比仅百分之十一点七。

故而,于“十四五”以及更为漫长的一段时期之内,煤电于能源兜底保障以及绿色低碳转型层面将会持续施展不可被替代的作用。依据北极星电力网不完全的统计情况,在2021年我国已经有超过3000万千瓦的煤电项目获得了重要的推进,基本上是央企所投资的66万或者100万千瓦级别的机组。部分地区在“十四五”规划里也规划增添部分煤电用以确保能源安全。

一方面,在双碳目标情形下能源转向升级速度加快;另一方面,煤炭依旧是当下我国能源消费的基础支撑。在这样的背景状况里,强化煤炭清洁高效运用,有序进行减量替换的重要意义愈发突显。去年11月,两个部委发布了《全国煤电机组改造升级实施方案》,针对新建的煤电机组以及现存的煤电机组的改造给出了清晰的要求。
当前起基础性托底作用的燃煤机组脱碳、零碳以及负碳进程里,先进超超临界发电技术是极为重要的之一,大容量、高参数先进发电机组,像630、700℃超超临界燃煤发电技术的研发,二次再热超超临界燃煤发电系统的优化是未来发展趋势,超超临界高效发电技术在提升煤炭清洁高效利用水平之上将发挥更为重要的作用。
此篇文章的作者乃是,天风证券的郭丽丽,其来源是郭丽丽所写的研究札记,原文的标题为,《火电超超临界机组为何会受到关注?》。
风险提示及免责条款
市场存在着风险,进行投资的时候需要谨慎对待。这篇文章并不会构成个人投资方面的建议,并且也没有将个别用户特别的投资目标、财务状况或者需求考虑进去。用户应当去考量文章里的任何意见、观点或者结论是不是契合其特定的状况。依据这些来进行投资,产生的责任要自行承担。
篇2:国家多部门发布煤炭清洁高效利用标准,有啥新变化?
近日,国家发展改革委展开行动,协同工业和信息化部、生态环境部、住房和城乡建设部以及各部门发文,发布了《煤炭清洁高效利用重点领域标杆水平和基准水平(2025年版)》,也即为《水平2025版》,以此推动煤炭产业迈进方向,促使其朝向高端转变,使得煤炭产品得以从初级燃料朝着高价值产品实现攀升。
《水平2025版》针对煤制了一系列化工产品,其中包含煤制合成氨,煤制焦炭,煤制甲醇,煤制烯烃,煤制乙二醇,煤制油,煤制天然气等7大产品。对这些产品的能耗,以及大气污染物排放的标杆水平z6尊龙app官方网站,还有基准水平作出了规定。
《水平2025版》清晰地明确了煤炭清洁高效利用标杆水平的范围,明确了基准水平的范围,明确了二者的各项指标。其中,标杆水平是用来对标国内外同行业先进水平的,是用来对标国家现行政策里先进能效指标值的,是用来对标国家现行政策里最严格污染物排放要求的,是用来对标地方现行政策里先进能效指标值的,是用来对标地方现行政策里最严格污染物排放要求的。基准水平是用以参考国家现行标准中的能效标准的,是用以参考国家政策文件明确的相关指标的。
同2022年版当作标杆的水平以及基准的水平相比较而言,主要存在以下这些更新方面的调整,首先是进行适用范围的拓展,于先前已经明确的煤炭洗选、燃煤发电等9个重点领域的基础之上,增添煤制天然气、煤制油等2个全新的领域,在燃煤发电领域增添供热煤耗指标,在煤制合成氨领域增添褐煤制合成氨能效指标,上述这一情况体现出重点领域能效水平的发展趋向,强化了指标所具备的约束以及引领方面的作用,其次是对指标水平予以修订。基于近3年国家标准以及相关政策制修订情形,对燃煤发电、燃煤工业锅炉、煤制甲醇、煤制乙二醇、煤制烯烃等领域相关指标予以更新,全面展现新标准新要求,增强约束以及引领效用;相关领域基准水平和标杆水平指标执行时间同有关标准相契合,有益在于政策共同协同联动。
行业企业被《水平2025版》鼓励着、引导着,要结合实际情况以及长远发展状况,去对项目实施改造升级,具体涵盖三个方面,其一为实施分类管理,对于新建煤炭开发利用项目以及有条件的存量项目,需推动清洁高效利用水平达到应提尽提的程度,力争达成标杆水平,对于清洁高效利用水平低于现有基准水平的存量项目,要引导企业秩序井然地开展煤炭清洁高效利用改造,加速推动企业减少污染、降低碳排放,坚决依据法律法规淘汰落后产能、落后工艺,其二是明确时限要求,。对于那些需要展开煤炭清洁高效利用改造的项目而言,各地应当在不会对电力、热力供应造成影响的情形下,明确改造升级以及淘汰的时限,这个时限一般是不超过3年的,同时还要明确年度计划,要在规定的时限之内升级到基准水平以上,并且力争达到标杆水平;对于那些不能够按期完成改造的项目要予以淘汰。第三点是要加强技术推广应用,要加强煤炭清洁高效利用工艺技术装备的研发以及推广应用,要开展煤炭清洁高效利用项目评价,要积极推动技术改造升级项目的建设。
国家发改委有相关负责人表明,煤炭清洁高效利用项目依据更新过后的标杆水平以及基准水平去实施改造升级,这不但对提高清洁高效利用水平有益处,而且有助于降低碳排放,能够推进该行业实现绿色低碳转型,进而助力达成碳达峰碳中和。

z6尊龙app官方网站 - http://www.pmceo.com